[笔记提炼] 高能效人士的七个习惯Part1
2025-1-6|2025-7-30
type
Post
status
Published
date
Jan 6, 2025
slug
250106
summary
本部分强调高效能生活的核心在于品德与原则,而非单纯的个人魅力和技巧。思维方式如同地图,影响我们对世界的理解,思维转换则是实现深层次变化的关键。通过内心的改变,我们才能实现真正的成长与成功。习惯被定义为知识、技巧和意愿的结合,影响着我们的生活。七个习惯提供了系统的方法,帮助个人从依赖走向独立,再到互赖,强调产出与产能的平衡。培养良好的习惯不仅能提升个人效能,也能促进团队合作,实现更高层次的互赖关系。
tags
高能效人士的七个习惯
category
璀璨星空
icon
password
- 第1部分 思维方式与原则
- 第一章 由内而外全面造就自己
- 引言
- 品德与个人魅力孰重
- 光有技巧还不够
- 思维方式的力量
- 思维转换的力量
- 身体力行
- 以原则为中心的思维方式
- 成长和改变的原则
- 症结在于治标不治本
- 新的思想水平
- 付诸行动
- 第二章 七个习惯概论
- 引言
- “习惯”的定义
- 成熟模式图
- “效能”的定义
- 三类资产
- 团体的产能
- 付诸行动
- 引言
- (一)在七个习惯上给自己评分
- (二)图解你在七个习惯上的效能
- (三)你的习惯
第1部分 思维方式与原则
第一章 由内而外全面造就自己
品德成功论提醒人们,高效能的生活是有基本原则的。只有当人们学会并遵循这些原则,把他们融入到自己的品格中去,才能享受真正的成功与恒久的幸福。
引言
没有正确的生活,就没有真正卓越的人生。
——戴维·斯塔·乔丹(David Starr Jordan) | 美国生物学家及教育家
后来,在讲授有关沟通与认知的课程中,我对思维方式的形成,思维方式如何影响观点,观点又如何左右行为等问题深感兴趣,并进一步研究了期望理论(Expectancy Theory)、自我实现预言(Self- fulfilling Prophecy)和皮格马利翁效应(Pygmalion Effect)。从中我意识到,每个人的思维方式都是那么根深蒂固, 仅仅研究世界是不够的,还要研究我们看世界时所戴的“透镜”,因为这透镜(即思维方式 )往往左右着我们对世界的看法。此时我们才开始觉悟:要改变现状,首先要改变自己;要改变自己,先要改变我们对问题的看法。
品德与个人魅力孰重
从这200年来的作品中,我注意到一个令人诧异的趋势。前150年的论著强调“品德(Character Ethic)”为成功之本— —如诚信、谦虚、忠诚、节欲、勇气、公正、耐心、勤勉、朴素和一些称得上是金科玉律的品德。本杰明·富兰克林(Benjamin Franklin)的自传就是这个时期的代表作,它主要描述一个人如何努力进行品德修养。然而第一次世界大战后不久,人们对成功的基本观念改变了。由重视“品德”转而强调“个人魅力(Personality Ethic)”,即认为成功与否更多取决于性格、 社会形象、行为态度、人际关系以及长袖善舞的圆熟技巧。这种思潮朝两大方向发展:一是注重人际关系与公关技巧;二是鼓吹盲目积极乐观(PMA)。由此衍生的行为和习惯,有些的确是金科玉律,例如“态度决定成败”、“微笑比皱眉更能赢得朋友”以及“预则立,不预则废”等等。但另一些却显然是玩弄手段,甚至是欺骗性的。 例如运用技巧赢得好感,假装对他人感兴趣以套取情报,或虚张声势, 甚至以威胁手段达到目的。
光有技巧还不够
我并非暗示个人魅力论所强调的因素不具效用,比如个人成长、沟通技巧方面的训练,积极思维和影响力方面的教育等,有时确实是成功的要素,但只居于次要,而非主要地位。或许我们在前人的基础上施展个人能力时,太过注重造就自己,却忽略了前人基础的支撑;也或许我们习惯坐享其成,遗忘了耕耘的必要。即使我可以玩弄手段使他人投我所好,为我卖力,因我发奋,和我“惺惺相惜”,然而一旦我品德有缺陷— —比如言不由衷、虚情假意, 就无法获得长远的成功。因为言不由衷难免遭人怀疑,任何行事都会被视为别有用心,就算所谓的人际关系技巧也无济于事。任凭你巧舌如簧,动机纯良,只要没有或者缺乏信任感,就不要说什么永久的成功。只有心存善念,才能赋予人际关系技巧以生命。只重技巧就仿佛考前临时抱佛脚,纵使有时顺利过关,甚至成绩还不错,但没有日积月累的付出,绝对无法学得精通。试想如果耕种也临时抱佛脚会有多荒谬。春天忘了播种,夏天忙着享乐,秋天能收获什么呢?耕种是一个自然体系,必须付出代价,一步一步完成。一分耕耘,一分收获,没有捷径可循。人类行为和人际关系也是基于收获法则的自然系统。在暂时性的人际交往中,你或许精于世故,按“规矩”办事,暂时蒙混过关;你也可以凭借个人魅 力八面玲珑,假扮他人知音,利用技巧赚取好感。但在长久的人际关系中,单凭这些次要优势是难有作为的。倘若没有根深蒂固的诚信和基本的品德力量,那么生活的挑战迟早会让你真正的动机暴露无遗,一时的成功就会被人际关系的破裂所替代。归根到底,我们的本质要比言行更具说服力,这个道理人人都懂。有些人是我们绝对信任的,因为我们了解他们的品德,不论他们是否能说会道、擅长 交际,我们就是信任他们,而且能够与之合作顺畅。威廉姆·乔治·乔登(William George Jordan)曾说:人性可善可恶,冥冥中影响着我们的一生,而且总是如实反映出真正的自我,那是伪装不来的。
思维方式的力量
先前提到的品德成功论与个人魅力论就是两种典型的社会思维方式。“Paradigm (思维方式 )”这个词来自希腊文,最初是一个科学名词,现在多用来指某种理论、模型、认知、假说或参考框架。但广义上是指我们“看”世界的方法, 这种“看”和视觉无关,主要指我们的感知、理解与诠释。它是每个人看待世界的方式,未必与现实相符。它是一份地图,而非地域本身,是由每个人的成长背景、经验及选择打造而成, 我们会透过它来窥探万事万物。为了方便理解,我们可以把思维方式比作地图。我们都知道地图不代表地域, 只是对地域的某些方面进行说明。思维方式就是这样,它是关于某种事物的理论、诠释或者模型。我们每个人脑中都有很多地图,可以分成两大类:一类是依据世界本来面目绘制的地图,反映现实情况;另一类是依据思维方式绘制的地图,反映个人价值观。我们用这些地图诠释所有的经验,从来都不怀疑地图的正确性,甚至意识不到它们的存在。我们理所当然地假定自己的所见所闻就是真实的世界。我们越是认识到思维方式以及经验在我们身上的影响力,就越是能够对自己的思维方式负责,懂得审视它,在现实中检验它,并乐于聆听和接受别人的看法,从而获得更广阔的视野和更客观的看法。
思维转换的力量
或许从这个实验中得到的最重要的启示应该是思维转换,即某人从另一角度看问题的顿悟感。第一印象的影响越深,顿悟的力量就越大, 好比一瞬间万道光芒把内心照亮。“思维转换(Paradigm Shift)”一词由托马斯·库恩(Thomas Kuhn) 在他的经典之作《科学革命的结构》(The Structure of Scientific Revolutions )一书中最先提出。库恩在书中阐释,科学研究的每一项重大突破,几乎都是首先打破传统,打破旧思维、旧模式才得以成功。不论思维转换的结果是否积极,过程是否渐进,都会让我们的世界观发生改变,而且改变的力度惊人。不论思维方式是否正确,都会决定我们的行为和态度,并最终影响到我们的人际关系。许多人在生死关头也会大彻大悟,重新审视生命中的优先次序,同样的事情也会发生在人们突然接受一个新角色的时候,比如丈夫、妻子、父母、主管或领导。如果我们只想让生活发生相对较小的变化,那么专注于自己的态度和行为即可,但是实质性的生活变化还是要靠思维的转换。
身体力行
思维方式和性格息息相关。从人类这个角度而言,你的观念会从为人中体现出来。我们对待事物的方式和性格紧密相关。如果不把性格和视角上的改变结合起来,是难有成效的。思维方式之所以强大,是因为这构成了我们观察世界的窗口。而思维转换的力量也正是定式改变必需的力量,无论这种转变是立即发生的,还是经过计划缓慢进行的。
以原则为中心的思维方式
原则如灯塔,是不容动摇的自然法则。正如塞西尔·B. 德米尔(Cecil B. deMille)在他执导的电影《十诫》(The Ten Commandments )中所揭示的:“我们不可能打破法则,只能在违背法则的时候让自己头破血流。”我所强调的这些原则,并非一些深奥玄妙的宗教哲理,也不属于任何特定的宗教或信仰。可以说世上各主要宗教、民族的伦理道德思想中,几乎都涵盖了它们。这些不辩自明的真理,任何人都可以心领神会,就好像人类与生俱来的良知,不分种族肤色,人人具备。即使被社会流俗或个人否定而隐晦不彰,但它们依然存在。一个人的思维方式越符合这些原则或者自然法则,就越能正确而高效地生活。比起为改变态度和行为所做出的努力,正确的思维方式对于个人和人际关系效能的影响要大得多。
成长和改变的原则
埃里希·费洛姆(Erich Fromm)对于个人魅力论的根源和所谓成就有很深的见解。他说: 现在我们会遇到这样一种人,他们不了解也不理解自己,他们只知道别人眼中的自己应该是什么样子。他们不再健谈,取而代之的是闲聊;他们不再开怀大笑,取而代之的是挤出的笑容;他们抛却真切的痛苦,取而代之的是无聊的绝望。 两句话概括:这种缺陷已经导致他们丧失了天性与个性;他们从本质上来说已经和其他人别无二致。人的一生包含了许多成长和进步阶段,必须循序渐进,比如小孩要先学会翻身、坐立、爬行,然后才学会走路、跑步。每一步都十分重要,而且需要时间, 不能跳过。人类的成长历程莫不如此,无论是学钢琴还是与同事相处,无论是个人、家庭、 婚姻还是社会,都要遵循这一原则。以10分为标准,假如我在各个方面都只能得2分,那么要达到5分, 必须先向3分迈进,正所谓“千里之行,始于足下”,而且要一步一个脚印。如果学生不肯发问,不肯暴露自己的无知,不肯让老师知道他的真正水平,那么绝对学不到东西,也就不能有长进。而且伪装实非长久之计,总有被拆穿的一天。承认自己的无知往往是求知的第一步。梭罗曾说:“如果我们时时忙着展现自己的知识,将何从忆起成长所需的无知?”
症结在于治标不治本
我上过无数关于高效管理的训练课程,我对员工的期望值很高。因此我努力表现得友好并且善待他们,但就是感觉不到他们的忠心。我想要是我有一天生病在家,他们一定会无所事事,闲聊度日。为什么我无法把他们训练得独立又有责任感呢?我为什么找不到这样的员工呢? 针对这种情况,人格魅力论建议采取激烈的手段,重新整顿,重塑员工的观念,让他们对所拥有的一切心存感激然后认真工作。或者让员工接受相关培训, 以提高工作热忱,甚至另聘工作能力更强的员工。但是面对老板如此不忠的举动,员工们会质疑老板有没有为自己利益着想,他们会不会觉得被当作机器对待?这种想法并非空穴来风。实际上,很多人都在用这种方式看待员工。有没有可能老板看待员工的方式就是管理不善的原因?他们需要的是实质性的东西,需要过程,而不仅仅是“阿司匹林”和“创可贴”, 他们希望铲除病根,只关注会带来长期效应的原则。
新的思想水平
爱因斯坦(Albert Einstein)曾说:“重大问题发生时,依我们当时的思想水平往往无法解决。”我们需要新的、更深层次的思想水平,即基于原则的思维方式,它能正确引导我们实现高效能,改善人际关系,解决深层问题。这种新的思想水平就是《高效能人士的七个习惯》要阐述的内容, 它强调以原则为中心,以品德为基础,要求“由内而外”地实现个人效能和人际效能。“由内而外”的意思是从自身做起,甚至更彻底一些,从自己的内心做起,包括自己的思维方式、品德操守和动机。由内而外的观点认为个人领域的成功必须先于公众领域的成功;只有先信守对自己的承诺,才能信守对他人的承诺。把个人魅力置于品德之上,妄图在自我完善之前完善人际关系都将徒劳无功。由内而外是一个持续的更新过程,以主宰人类成长和进步的自然法则为基础,是螺旋向上的,它让我们不断进步,直到实现独立自强与有效的互赖。不但如此,由外而内的思维方式还会让人顾影自怜,固步自封,并将此归咎于别人和环境的缺陷。我见过一些婚姻不和谐的夫妇,两个人都想改造对方,不断列举对方的“罪状”以达到目的。我也见过一些劳资纠纷,双方耗费大量时间和精力订立规章制度,仿佛这样就能够找到信任的基础。问题僵持不下的根源就在于社会上流行的由外而内的思维方式。每一方都认为问题在“那里”,在“那一方”,如果“那一方”“讲理”或者“自动退出”的话,问题就解决了。由内而外的思维转换对很多人来说都堪称激烈,主要是由于个人魅力论已经成为社会流行的思维方式,其影响已经十分深入。我们必不可停止探索,而一切探索的尽头,就是重回起点,并对起点有首次般的了解。
付诸行动
我们的思维方式,无论正确与否,是我们的态度与行为的根本,归根到底,是我们的人际关系的根本。
——史蒂芬·柯维
(一)检验你的思维方式(二)转换你的思维方式(三)影响你生活的五个原则
第二章 七个习惯概论
引言
习惯对我们的生活有极大的影响,因为它是一贯的,在不知不觉中,经年累月影响着我们的品德,暴露出我们的本性, 左右着我们的成败。
“习惯”的定义
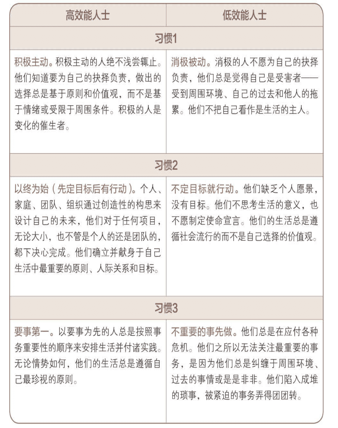
本书将习惯定义为“知识”、“技巧”与“意愿”相互交织的结果。 知识是理论范畴,指点“做什么”及“为何做”;技巧告诉我们“如何做”;意愿促使“想要做”。要养成一种习惯,三者缺一不可。改变习惯是一个痛苦的过程,因为有了更高的目标才能激发改变, 面向未来牺牲当下的意愿才能促进改变。但是这又是幸福的源泉,是生活的目标和规划。从这个角度而言,幸福就是我们经过一番努力与牺牲得到的果实。

成熟模式图
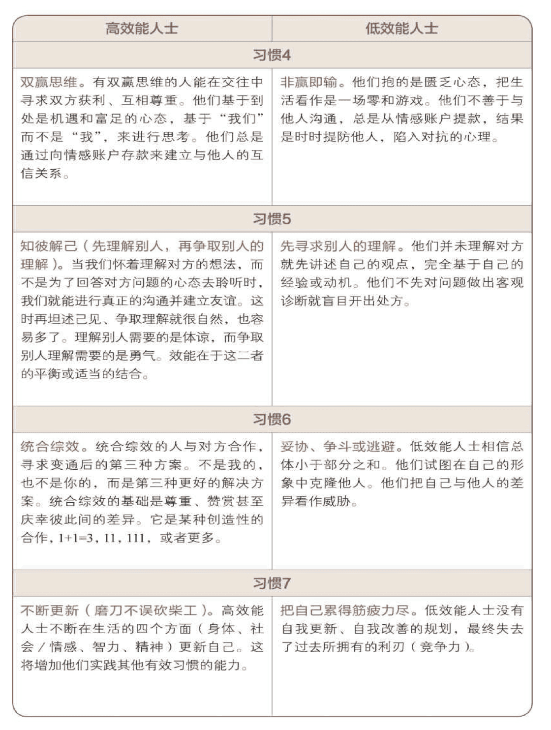
七个习惯并非零落、分散的心理法则。它们符合成长规律,提供了开发个人和人际效能的渐进、连续和高度整合的方法,让我们依次经历“成熟模式” ——由依赖到独立,再到互赖,不断进步。幼年时我们完全依赖他人,需要他人的指引、养育和供给,否则最多存活几个小时或者几天。经年累月后,我们渐渐在身体、智力、情感和经济方面变得独立,直到有一天终于能够很好地照顾自己,能够自我管理和自力更生。在不断成长与成熟的过程中,我们逐渐认识到自然界的互赖关系, 生态学不但支配着自然界,也支配着人类社会。我们还会发现,人性的较高层次必须通过人际关系体现,人生也是互赖的。从嗷嗷待哺到长大成人的过程遵循了自然法则,而且成长是要多方面衡量的。生理发育成熟不表示智力或情感也同样成熟,反之,生理缺陷并不代表智力或情感发育不足。“成熟模式图”(Maturity Continuum)即人类成长的三个阶段,分别为依赖期、独立期、互赖期。依赖(Dependence)期以“你”为核心 ——你照顾我;你为我的得失成败负责。 独立(Independence)期以“我”为核心 ——我可以做到;我可以负责;我可以靠自己;我有权选择。互赖(Interdependence)期以“我们”为核心 ——我们可以做到;我们可以合作;我们可以融合彼此的智慧和能力,共创前程。显而易见,独立远比依赖要成熟,可谓人生的重大成就,但却不是最高成就。不过当前社会总是大力推崇人的独立性,许多个人和组织也堂而皇之地以此为目标。大多数励志类书刊都过分强调独立,仿佛人际沟通和团队精神并不重要。其实这多半是对依赖的矫枉过正,是为了避免被他人控制、摆布和利用。互赖是一个更为成熟和高级的概念。生理上互赖的人,可以自力更生,但也明白合作会比单干更有成效;情感上互赖的人,能充分认识自己的价值,但也知道爱心、关怀以及付出的必要性;智力上互赖的人懂得取人之长,补己之短。一个能做到互赖的人,既能与人深入交流自己的想法,也能看到他人的智慧和潜力。因此,以下几章先讲述七个习惯中的前三个,着重于如何自我约束,由依赖进步到独立。这些习惯属于“个人领域的成功”范畴,是培养品德的基础,而后才能是“公众领域的成功”,就如同耕种与收获的次序无法颠倒一样,必须是由内而外依次实现。第七个习惯涵盖了其他六个习惯,谈的是自我更新——在人生的四个层面上实现平衡而有规律的更新。它是不断改进、螺旋向上的成长过程,帮助我们将自我提升到一个新的水平,在此水平上我们将会更好地理解和实践其他几个习惯。
“效能”的定义
此外,它们以符合自然法则的思维方式为基础,我把这个自然法则称为“产出/产能平衡”(P/PC Balance)的原则。许多人都用金蛋模式来看待效能,即产出越多,效能越高。而真正的效能应该包含两个要素:一是“产 出”,即金蛋;二是“产能”——生产的资产或能力, 即下金蛋的鹅。所以,效能在于产出与产能的平衡。 P代表希望获得的产出,即金蛋;PC代表产能,即生产金蛋的资产或能力。
三类资产
人类所拥有的资产,基本上可分为物质资产、金融资本以及人力资本三大类, 下面我们要一个一个地分析。我们最宝贵的金融资本就是赚钱的能力。如果不能持续投资以增进自己的产能,眼光就会受到局限,只能在现有的职位上踏步,每天忙忙碌碌,就怕老板对自己的印象不佳,既在经济上受制于人,又担心职位不保。这同样称不上效能。对人力资本而言,产出与产能之间的平衡更为重要,因为正是人控制着物质资产与金融资本。
团体的产能
一切正确原则的可贵之处就在于它们的有效性和适用性。本书提到的原则不仅适用于个人,也适用于包括家庭在内的团体。如果一个团体的成员在利用物质资产时,不遵守产出与产能平衡的原则,便会降低整个团体的效能,最终导致鹅的死亡。你可以买到员工的时间,却买不到他的心,而心才是忠诚与热忱的根源;你可以买到员工的体能,却买不到他的头脑,而头脑才是创造力与智慧的源泉。产能要求像对待顾客一样对待员工,他们值得被视为珍宝,因为员工会贡献自己的精华——心和头脑。效能在于平衡。一味重视产出会导致糟糕的健康状况、耗损的机器设备、透支的银行存款或破裂的人际关系。而太过维护产能,就如同一个每天长跑三四个小时的人,宣称可以因此多活十年,却不知大好时光都在跑步中流逝。又好像那些只知念书,不肯生产的人,坐享别人的金蛋,自己永远不敢面对现实。唯有在金蛋(产出 )与鹅的健康和幸福(产能 )之间取得平衡, 才能实现真正的效能。虽然你常会因此面临两难选择,但这正是效能原则的精髓所在。它是短期利益与长期目标之间的平衡,是好分数与刻苦努力之间的平衡,是清洁的房间与良好的亲子关系之间的平衡。产出与产能平衡的原则是效能的精髓,放之四海而皆准。不管你是否遵从,它都会存在。它是指引人生的灯塔,是效能的定义和模式,是本书中七个习惯的基础。
付诸行动
引言
七个习惯是提高效能的习惯。真正的效能基于符合自然规律的永恒不变的原则。
——史蒂芬·柯维


(一)在七个习惯上给自己评分


(二)图解你在七个习惯上的效能

(三)你的习惯
习惯是知识、技巧和意愿的交叉点。知识是做什么和为何做,技巧是如何做,而意愿是动力——想做。所有这三者必须集合在一起才能形成一个习惯。 请列出你的两个习惯,一个好习惯,一个坏习惯。并写出与这两个习惯相关联的知识、技巧和意愿。习惯有巨大的引力——比大多数人认识到的或愿意承认的还要大。 打破一个根深蒂固的习惯需要做出极大的努力,而且一般还会涉及生活的重大变化。 看看你写下的坏习惯。你愿意为了打破这个坏习惯做出一切必要的努力吗?若是,请写下三件为了打破这个习惯你将着手做的事情。请记录下你的进步过程。
总结
本部分强调高效能生活的核心在于品德与原则,而非单纯的个人魅力和技巧。思维方式如同地图,影响我们对世界的理解,思维转换则是实现深层次变化的关键。通过内心的改变,我们才能实现真正的成长与成功。习惯被定义为知识、技巧和意愿的结合,影响着我们的生活。七个习惯提供了系统的方法,帮助个人从依赖走向独立,再到互赖,强调产出与产能的平衡。培养良好的习惯不仅能提升个人效能,也能促进团队合作,实现更高层次的互赖关系。
Loading...
